设为首页|
收藏本站|
 
江苏泰康工程咨询监理有限公司热忱欢迎社会各界有识之士的加盟!  

江苏泰康工程咨询监理有限公司
地 址:盐城市盐南高新区新都东路9号
电 话:0515-88118208
邮箱:63318384@qq.com
  
  严格监理、优质服务
  公正科学、廉洁自律

 
  诮碌12同志瓯ㄍㄤ工谈呒师墓示

关于江勇等12名同志申报交通运输工程高级工程师的公示
发布者:yctks 发布时间:2025/5/6 阅读:271



刘丰.jpg

房超.jpg


微信图片_20250628180728.jpg

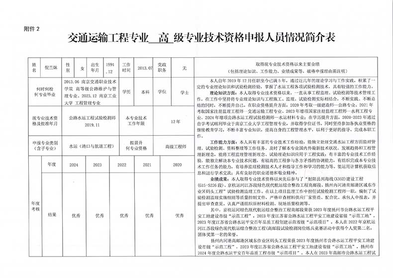
倪兰�?.jpg


倪兰�?.jpg

江勇.jpg严文�?(1).jpg严文�?(2).jpg

陈兰.jpg

微信图片_20250801153633.jpg

 
 

打印本页 || 关闭窗口
版权所有:Copyright @ 2012-2013 江苏泰康工程咨询监理有限公司 备案号:苏ICP备2024098989号-1 地 址:盐城市盐南高新区新都东路9号
电 话:0515-88118208 邮箱:63318384@qq.com